SolarSkin
-
Preventive Health Wearable App

Concern over sun damage is a growing reality, with many citizens lacking clear guidance to protect their skin. For them, SolarSkin was conceived: an application and a smart wearable designed to transform this vulnerability into active protection. Thanks to a user-centered design, personalized guidance and real-time alerts on UV exposure, products, and habits are delivered. This empowers individuals to take control of their skin health, fostering proactive, data-driven care.

Where it went wrong
The initial challenge for SolarSkin emerged from the core of urban life: how to address citizens’ increasing vulnerability to UV radiation intensified by climate change? Reality revealed a critical absence of practical, accessible tools empowering individuals in their daily protection. This lack of proactive awareness and effective resources left a population exposed to an invisible yet escalating risk.
The figures confirmed the problem’s urgency: “the incidence of skin cancer in Spain has increased by approximately 50 percent over the last 20 years” (Sociedad Española de Oncología). Globally, the impact was even more compelling, with “more than 1.5 million cases diagnosed and over 120,000 associated deaths” in 2020 (Agencia Estatal de Meteorología de España (AEMET)). It was imperative that, facing this growing public health threat, an intuitive and personalized solution be developed to address this critical pain point and offer reliable guidance.
How it was fixed
Facing this imperative public health challenge, the answer took shape in SolarSkin. A meticulous UX/UI design process was undertaken, starting with in-depth research into sun exposure and a benchmarking of existing solutions, identifying the gap for effective guidance. Thus, a mobile application and a discreet wearable were conceptualized (a smart watch strap) which, in synergy, would offer personalized, real-time protection.
The solution materialized with an intuitive information architecture and user flows carefully defined, ensuring seamless navigation. A clear and cohesive visual identity was established, with vibrant colors and an evocative name that invited action. The final prototype of the mobile and smartwatch interfaces confirmed a fluid and effective user experience, transforming sun-related concern into proactive and safe action for every citizen.

Core Features

UV Alerts
Monitors your sun exposure in real-time. Get personalized alerts to apply sunscreen when needed.
Personal Guidance
Provides advice on UV index, products, and habits. All tailored to your skin type and health or aesthetic goals.
Smart Integration
Discreet watch strap device. Compatible with any watch or smartwatch for hassle-free use.
Proactive Care
Get key warnings and foster healthy habits. Helps prevent skin damage before it occurs.
Accurate Data
The wearable analyzes your direct sun exposure. Provides reliable data for data-driven skin care.
Cohesive Elements
Addresses your skin care from both health and aesthetic angles. A complete solution for your overall well-being.Hands-On UX
I am a heading
Uncovering the Context
The SolarSkin project began with an ambitious question: how can cities and their inhabitants adapt to climate change? Following initial research exploring various aspects of global warming and pollution, attention narrowed down to a key point: sun and skin care. This led to refining the challenge to a more direct and urgent question: How can Madrid citizens be helped to prevent skin damage from increased UV radiation exposure?
To confirm the relevance of this focus, exhaustive secondary research was conducted. The findings were compelling and, at the same time, alarming: “the incidence of skin cancer in Spain has increased by approximately 50 percent over the last 20 years” (Sociedad Española de Oncología). Furthermore, “In 2020, more than 1.5 million cases of skin cancer were diagnosed worldwide, and over 120,000 deaths associated with this cause were registered” (Agencia Estatal de Meteorología de España (AEMET)). This problem validation confirmed that focusing efforts on skin care was not only relevant but vital.

Connecting with Users
Once the main challenge was clearly defined, attention shifted to deeply understanding whom to help. Profiles of individuals concerned with skin health were investigated, identifying two key user types: those who care for their skin for aesthetics (the ‘Beauty Hunter’) and those who do so for health (the ‘Healthy Habit Builder’). This distinction proved fundamental.
With this in mind, two basic User Personas were created. A single Empathy Map was constructed to understand the shared emotions and contexts of both profiles, focusing on their common goal: skin care. This empathetic immersion allowed for designing a specific communication language for each: one more friendly and simple for the aesthetic profile, and another more scientific and professional for the health-focused one. Thus, it was ensured that the message resonated with their distinct goals.



Analysis & Proposal
With a deep understanding of users and their diverse needs, the next step involved observing how the current market addressed skin care and UV exposure. An exhaustive benchmarking of existing devices and applications designed to control these aspects was conducted. This phase allowed for analyzing the strengths and weaknesses of current solutions, identifying what worked well and where significant gaps existed that SolarSkin could fill to offer a superior experience.
It was precisely at this point that the solution idea took shape: the creation of an application combined with a wearable. This synergy was proposed as optimal, as analyzing sun exposure and skin health requires continuous contact. A smart watch strap was envisioned as the ideal device, compatible with any watch or smartwatch. The application, available for smartphones and smartwatches (since users don’t always carry their phones), was conceived to send personalized alerts, monitor UV exposure, and offer real-time advice on UV index, products, and habits, fostering proactive skin care habits. It would be water-resistant with wireless charging.

UV Alerts
This wearable with app measures personalized UV exposure in real-time. It provides alerts and recommendations, driving proactive, data-driven sun protection effectively for users.
My Skin Track UV
This wearable with app measures personalized UV exposure in real-time. It provides alerts and recommendations, driving proactive, data-driven sun protection effectively for users.
Solmaforo
It's a precise instrument that quantitatively measures environmental UV radiation. It provides exact data, crucial for research and diverse professional applications, clearly.Structuring & Sketching the Solution
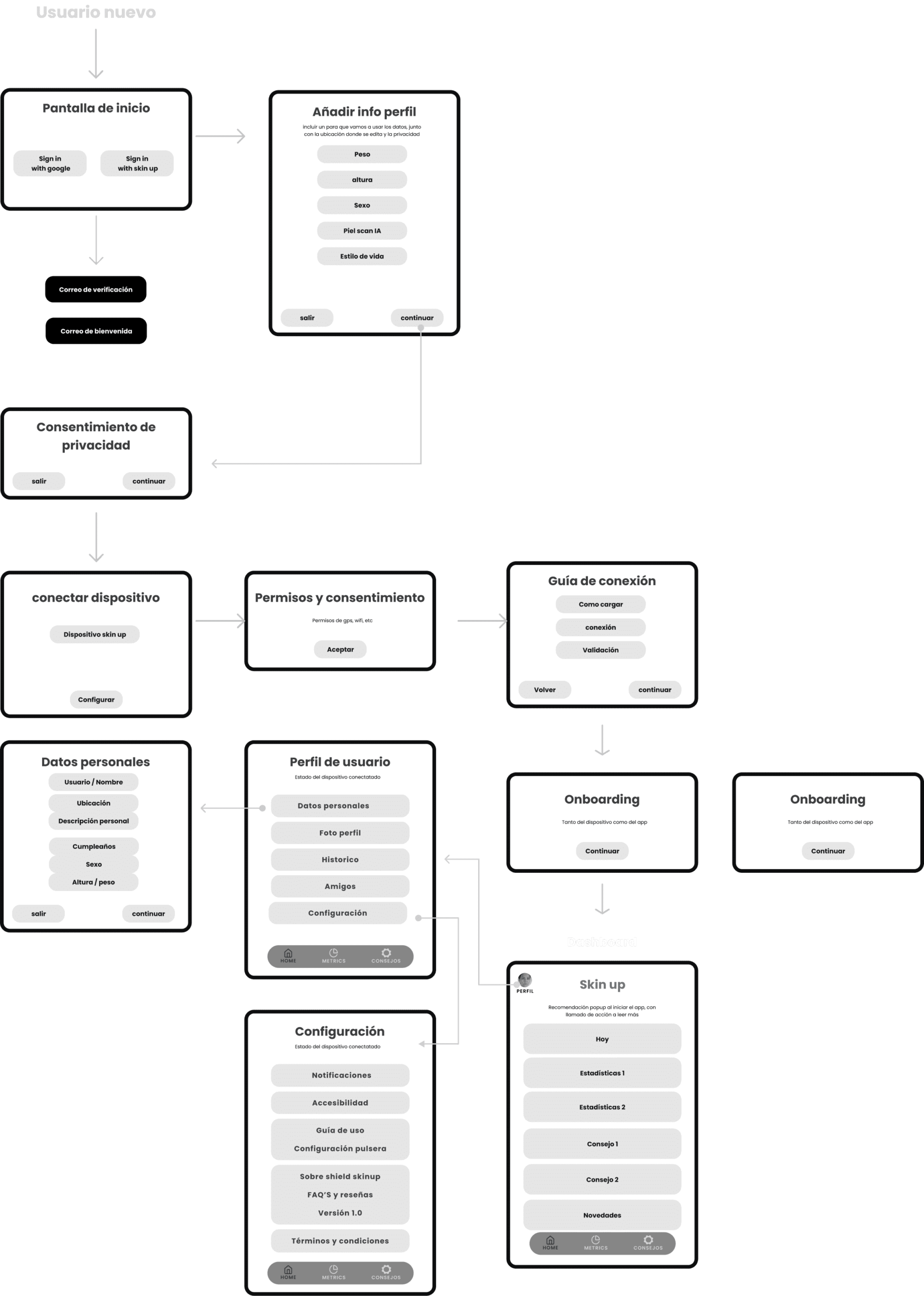
Once the central solution idea was clear, the next step was to detail how the user experience with SolarSkin would unfold. A Customer Journey of the proposed solution was developed, aiming to identify not only key points to address in the current design but also to anticipate future user pain points before, during, and after wearable use.
Concurrently, information was structured by creating a specific information architecture for both the mobile application and the smartwatch interface, acknowledging their distinct workspaces. Initial user flows were designed, covering everything from device configuration to personalized statistics and the first user flow from registration to the initial dashboard. With these clear foundational elements, low-fidelity wireframes were created, allowing for a manipulable idea of the final structure.





Materializing & Validating the Visual Experience
With the digital application’s structure and functions consolidated, the next major step was to give it an identity and a name. A name was sought that would communicate the solution on its own, thus ‘SolarSkin’ emerged, directly evoking protection and care under the sun. For the visual identity, warm colors were selected that inspired light and summer, reflecting the product’s solar essence, without ruling out a dark version of the application for greater versatility.
To guide this aesthetic direction, several mood boards were created, which grouped images and references for inspiration. With this identity and visual style clearly defined, the high-fidelity prototype and design were then created specifically for the mobile application screens and the smartwatch interface. This final step was crucial to materialize the complete experience, uniting functionality with an aesthetic that directly resonated with SolarSkin’s promise.





Transformed & Secure Beauty

Proactive Habits
Design guides users to integrate innovative care routines. A preventive attitude towards sun exposure is fostered.

Continuous Adherence
Previously scattered information is now available in dashboards that facilitate agile, more confident strategic decisions for every role. This empowers leaders with the control and confidence needed to act.

Smart Investment
The platform optimizes spending by avoiding unnecessary products. Ensures effective financial management of aesthetic care.

Early Detection
Wearable monitoring and alerts contribute to identifying potential issues. Preventive medical action is promoted.
Total Health & Wellness

Early Diagnosis
Data complexity was transformed into a unified, accessible view. Users now navigate crucial information with ease and confidence. This design optimized their experience, enabling instant insights.

Constant Information
Receives up-to-date data on UV exposure and skin health. Continuous and relevant awareness is guaranteed.

Guided Consultation
Detailed app data provides valuable information for doctors. Proactive interaction with professionals is encouraged.

Regular Monitoring
The device’s scanning functionality allows continuous monitoring of skin condition. Active and preventive surveillance is promoted.
Different challenges, same drive


